来源: 华夏民生网 时间:2020-12-24 21:20 作者:admin 浏览: ->手机浏览此文章
据中国经济网记者查询,东北制药锦州医药有限公司药械分公司为东北制药锦州医药有限公司旗下;东北制药锦州医药有限公司大股东为东北制药集团供销有限公司,持股比例60%;东北制药集团供销有限公司又为东北制药集团股份有限公司(简称“东北制药”,000597.SZ)全资子公司。东北制药成立于1993年6月10日,注册资本6.07亿元。公司于1996年5月23日在深交所上市,股票代码000597。
东北制药官网显示,东北制药是辽宁方大集团实业有限公司旗下上市公司。公司前身为东北制药总厂,始建于1946年,曾援建全国19省市52家医药企业,向外输送干部1300多人,被誉为中国民族制药工业的摇篮。目前,东北制药拥有化学原料药、化学制剂、医药商业、医药工程、生物医药等主要业务板块,覆盖医药研发、制造、分销全产业链条,员工队伍8500余人,总资产120亿元。
相关规定:
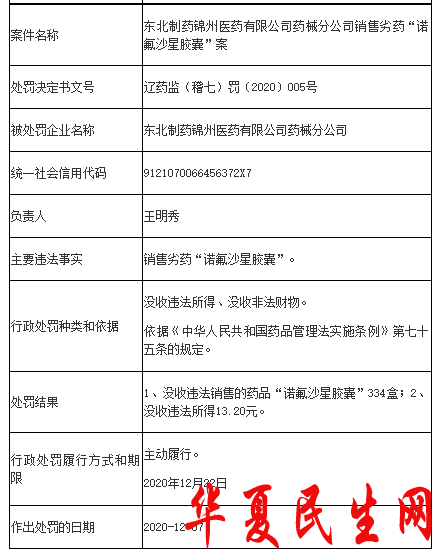
《中华人民共和国药品管理法实施条例》第七十五条:药品经营企业、医疗机构未违反《药品管理法》和本条例的有关规定,并有充分证据证明其不知道所销售或者使用的药品是假药、劣药的,应当没收其销售或者使用的假药、劣药和违法所得;但是,可以免除其他行政处罚。
以下为原文:

中央纪委国家监委网站26日公布全国查处违反中央八项规定精神问题情况月报数据。通报显示,2020年9月,全国共查处违反中央八项规定精神问题11929起,处理17314人(包括63名地厅级干部...
血色山谷 濒危动物上餐桌——一起命案牵出的买卖野生动物大案 缴获的野生动物被放归森林 2019年,四川凉山普格县警方破获系列重特大破坏野生动物资源案,100余人涉案,网络遍及全...
一个多月十余家公司疑似跑路,部分杠杆率超十倍 长租公寓连环“爆雷”深陷信用危机 赵乃育 绘 刚刚过去的国庆假期,成都市双流区的张晓朋一边忙着寻找出租房,一边密切关注着维...
本站讯 吉林省德惠市的朝阳乡,地处第二松花江畔,风景秀丽,...
去看看>>
国有企业的健康发展离不开严格的合规管理与有效的外部监督。...
去看看>>
近日,吉林省律师协会会长、党委副书记田大原被多名职工实名...
去看看>>
北京平谷法院许友刚万里红涉枉法裁判等四宗罪,被指对抗巡视...
去看看>>
本人李世儒(身份证号14020219590918951X)是一个有着41年党龄、23年军...
去看看>>
核心提示:江苏盐城市民张继祥因亭湖法院违法保全措施,致名...
去看看>>
近日,中控技术实控人褚健的私人生活及过往行为引发了广泛关...
去看看>>
本站讯 近日,吉林省公主岭市一雨污分流工程引发的债务纠纷持...
去看看>>
本站讯 众所周知,公章在法律上的作用主要是确认文件的真实性...
去看看>>
吉林律协会长田大原涉虚假诉讼等四宗罪,离任审计造假被曝光...
去看看>>
吉林省市场监管厅王淑英陈宇等竟然沦为