TNT日报

访问手机版在线投稿

当前位置:主页 > 财经

特发服务上市首日涨153% 毛利率连降3年身负23次处罚

来源: 华夏民生网 时间:2020-12-24 21:20 作者:admin 浏览: ->手机浏览此文章

  中国经济网北京12月21日讯 今日,深圳市特发服务股份有限公司 (简称“特发服务”,300917.SZ)在深交所创业板上市,开盘价报50.00元,涨幅166.24%。截至今日收盘,特发服务报47.60元,涨幅153.46%,成交额7.29亿元,总市值47.60亿元,换手率70.24%。 

 

  截至2020年9月30日,特发服务资产总计达到5.91亿元,2019年为4.85亿元、增长22.04%;截至2020年9月30日,负债总计达到2.46亿元,2019年为2.17亿元,增长13.22%。 

  2020年1-9月,公司营收实现7.69亿元,同比增长21.53%;归母净利润7284.12万元,同比增长52.58%;扣非净利润6911.61万元,同比增长35.44%,经营活动产生的现金流量净额6014.90万元,去年同期为-276.02万元。 

  

  2020年度,特发服务营业收入预计为10亿元至10.50亿元,较去年同期上涨12.21%至17.82%;归属于公司普通股股东的净利润预计为8500万元至9000万元,较去年同期上涨30.11%至37.76%;扣除非经营性损益后的归属于公司普通股股东的净利润预计为8000万元至8500万元,较去年同期上涨21.11%至28.68%。 

  

  2017年至2020年上半年,公司资产总额分别达到2.83亿元、3.66亿元、4.85亿元、5.51亿元;营收分别实现5.08亿元、6.99亿元、8.91亿元、4.88亿元;归母净利润分别实现3478.12万元、5179.95万元、6532.87万元、4407.13万元;扣非净利润分别为3996.01万元、5575.35万元、6605.52万元、4211.55万元;经营活动产生的现金流量净额分别为6384.36万元、5019.66万元、5742.86万元、2503.72万元。 

  

  公司毛利率连降3年且低于行业平均值。2016年至2019年,特发服务综合毛利率分别为23.98%、21.96%、21.05%、18.65%,2020年上半年有所回升,为20.53%,其中,综合物业管理服务毛利率分别为18.82%、17.52%、16.54%、15.17%,2020年上半年为17.78%;主营业务毛利率分别为23.98%、21.92%、20.97%、18.60%,2020年上半年为20.60%。公司称,报告期内,综合物业管理业务的收入、毛利占比较高,系影响公司综合毛利率的主要因素。公司综合物业管理业务毛利率水平主要与物业服务项目的收费标准、业态构成、成本管控,以及各项目收入来源等因素相关。未来,随着物业管理行业竞争进一步加剧及人力成本等主要成本的上升,公司可能面临毛利率下降的风险。

  

  

  2017年至2020年上半年,公司销售商品、提供劳务收到的现金分别为5.46亿元、7.18亿元、9.03亿元、4.68亿元;支付给职工以及为职工支付的现金分别为2.82亿元、3.83亿元、5.19亿元、2.93亿元。

  

  公司2017年末至2020年6月末货币资金分别为8381.82万元、1.18亿元、1.79亿元、2.03亿元;应收账款分别为1.07亿元、1.52亿元、2.05亿元、2.47亿元。

  

  公司2017年末至2020年6月末应付账款分别为2953.33万元、4649.03万元、5722.84万元、6055.39万元;应付职工薪酬分别为5330.82万元、7036.76万元、9011.94万元、9067.24万元。 

  

  特发服务自成立一直以综合设施管理服务为核心业务,致力于打造成为中国高端综合服务运营商。公司所从事的服务内容包括综合设施管理、空间管理、安全保障、环境管理、高端接待、会议服务等,管理的项目涵盖高新科技园区、商业综合体、政府机关、学校、住宅等多种类型,主要客户包括华为、阿里巴巴、中国移动、国家电网、腾讯等知名企业。 

  特发集团为公司控股股东,持有公司63.70%的股份;特发投资系特发集团全资子公司,持有公司1.30%的股份。公司实际控制人为深圳市国资委,深圳市国资委直接持有特发集团43.30%股权,通过深投控间接持有特发集团19.49%股权,深圳市国资委合计持有本公司控股股东特发集团62.79%股权。 

  特发服务2019年员工人数7068人,2000人未缴住房公积金。2017年末至2020年6月末,特发服务在册员工人数分别为4409人、5588人、7068人、7466人。 

  

  2017年至2020年上半年,特发服务五险缴纳人数分别为3842人、4936人、6181人、6481人;自愿放弃缴保人数分别为217人、284人、345人、319人。2017年至2020年上半年,特发服务住房公积金缴纳人数分别为2677人、3642人、5057人、5530人;据此人数计算,2017年至2020年上半年,特发服务住房公积金未缴纳人数分别为1732人、1946人、2011人、1936人。

  

  公司称,公司存在应缴社保、住房公积金但未缴员工的主要原因系部分新招员工的社会保险、住房公积金手续正在办理中;社会保险和住房公积金个人承担部分将减少其实际可支配收入,部分员工基于个人原因自愿放弃缴纳社会保险、住房公积金。针对不愿缴纳住房公积金的员工,公司视其需要为其提供宿舍,截至2019年末,公司为员工提供宿舍床位数量达1189个。 

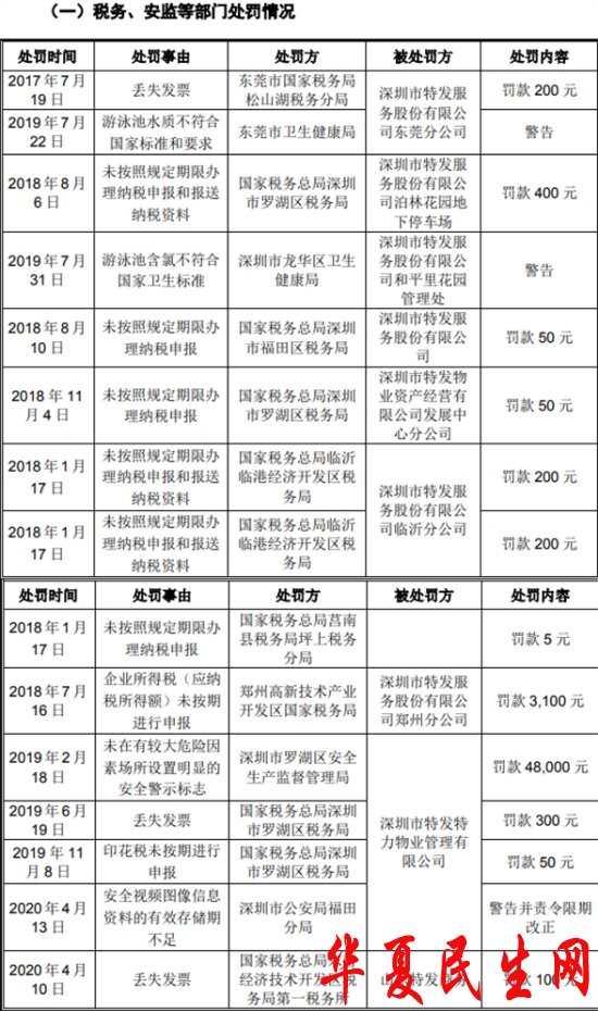
  公司于2020年12月16日发布的招股书显示,公司及公司子公司、分公司曾多次遭税务、安监等部门处罚以及城市管理和综合执法局处罚,处罚事项共计23项,其中,两项处罚事项为警告处罚,一项为警告并责令限期改正,其余处罚事项处罚金额合计为8.35万元。其中,金额较大的为郑州高新技术产业开发区国家税务局罚款3100元、深圳市罗湖区安全生产监督管理局罚款4.80万元。 

  2018年7月16日,郑州高新技术产业开发区国家税务局向特发物业郑州分公司下发《税务行政处罚决定书》(郑高国税罚[2018]267号),认定特发物业郑州分公司2018年1月1日至2018年3月31日企业所得税(应纳税所得额)未按期进行申报,对特发物业郑州分公司处以罚款3100元。违法行为发生的原因为公司郑州分公司被税务机关处以罚款的原因为相关财务工作人员的税务申报工作经验不足,疏忽大意未按时申报,不存在故意违反税收管理规定的情形。 

  2019年2月18日,深圳市罗湖区安全生产监督管理局向特力物业下发《行政处罚决定书(单位)》((深罗)安监罚[2019]D38号),认定特力物业未在有较大危险因素场所设置明显的安全警示标志,对特力物业处以罚款4.80万元。违法行为发生的原因为特力物业相关工作人员对安全生产意识不强,疏忽大意未能在部分园区化粪池井盖口设置相关安全警示标志,不存在故意违反安全生产规定的情形。 

  

  

  特发服务本次在深交所创业板上市,发行数量2500万股,发行价格为18.78元/股,保荐机构为国泰君安证券股份有限公司,保荐代表人为许磊、周聪。特发服务募集资金总额为4.70亿元,扣除发行费用后,募集资金净额为4.33亿元。 

  特发服务最终募集资金净额较原计划多8736.87万元。招股说明书显示,公司拟募集资金3.45亿元,分别用于物业管理市场拓展项目、信息化建设项目、人力资源建设项目、物业管理智能化升级和节能改造项目、补充流动资金。 

  

  特发服务本次上市发行费用为3693.36万元,其中保荐机构国泰君安证券股份有限公司获得保荐承销费用2603.77万元。 

  

本月排行

财经精选